Crow's Foot Database Diagram . Introduced in the 1970s, the. At its core, crow's foot notation is a visual language used in erds to depict the relationships between entities in a database. Here’s an example of the symbols used with the crow’s foot notation style. Entity relationship diagrams are useful for visualizing conceptual database models. This is the style you’ll see the most on database star as it’s the one i’m most familiar with. Erds, also known as er models or crow’s foot diagrams, are flowcharts that illustrate how the entities in a system—whether they are people, programs, objects, functions, or. Use crow’s foot notations to illustrate the relationship between entities in a crow’s foot diagram. Crow‘s foot notation builds on erds by. Entities are connected by lines, and symbols at either end of the line describe the cardinality of.
from blogs.office.com
Introduced in the 1970s, the. Crow‘s foot notation builds on erds by. This is the style you’ll see the most on database star as it’s the one i’m most familiar with. Erds, also known as er models or crow’s foot diagrams, are flowcharts that illustrate how the entities in a system—whether they are people, programs, objects, functions, or. Here’s an example of the symbols used with the crow’s foot notation style. At its core, crow's foot notation is a visual language used in erds to depict the relationships between entities in a database. Use crow’s foot notations to illustrate the relationship between entities in a crow’s foot diagram. Entities are connected by lines, and symbols at either end of the line describe the cardinality of. Entity relationship diagrams are useful for visualizing conceptual database models.
UML and Database diagrams in the new Visio Microsoft 365 Blog
Crow's Foot Database Diagram Use crow’s foot notations to illustrate the relationship between entities in a crow’s foot diagram. Use crow’s foot notations to illustrate the relationship between entities in a crow’s foot diagram. Erds, also known as er models or crow’s foot diagrams, are flowcharts that illustrate how the entities in a system—whether they are people, programs, objects, functions, or. At its core, crow's foot notation is a visual language used in erds to depict the relationships between entities in a database. This is the style you’ll see the most on database star as it’s the one i’m most familiar with. Entities are connected by lines, and symbols at either end of the line describe the cardinality of. Entity relationship diagrams are useful for visualizing conceptual database models. Introduced in the 1970s, the. Crow‘s foot notation builds on erds by. Here’s an example of the symbols used with the crow’s foot notation style.
From www.studocu.com
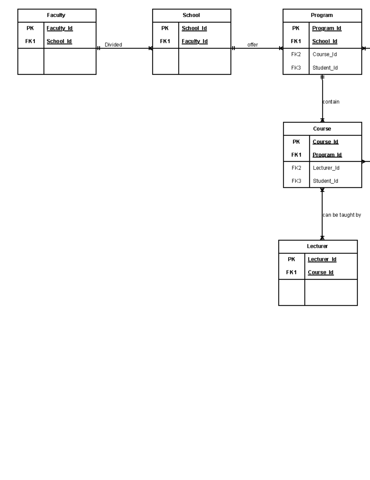
Crow Foot Notation diagram INF 214 Faculty PK Faculty_Id FK1 Crow's Foot Database Diagram Here’s an example of the symbols used with the crow’s foot notation style. This is the style you’ll see the most on database star as it’s the one i’m most familiar with. Erds, also known as er models or crow’s foot diagrams, are flowcharts that illustrate how the entities in a system—whether they are people, programs, objects, functions, or. Entity. Crow's Foot Database Diagram.
From ermodelexample.com
Ie Crow's Foot ER Diagram Crow's Foot Database Diagram Crow‘s foot notation builds on erds by. Entities are connected by lines, and symbols at either end of the line describe the cardinality of. Introduced in the 1970s, the. Entity relationship diagrams are useful for visualizing conceptual database models. This is the style you’ll see the most on database star as it’s the one i’m most familiar with. At its. Crow's Foot Database Diagram.
From enginelistqirevalidate.z21.web.core.windows.net
Er Diagram Crow's Foot Crow's Foot Database Diagram At its core, crow's foot notation is a visual language used in erds to depict the relationships between entities in a database. This is the style you’ll see the most on database star as it’s the one i’m most familiar with. Crow‘s foot notation builds on erds by. Erds, also known as er models or crow’s foot diagrams, are flowcharts. Crow's Foot Database Diagram.
From schematiccotillion.z14.web.core.windows.net
Crow Foot Notation For Er Diagram Crow's Foot Database Diagram Erds, also known as er models or crow’s foot diagrams, are flowcharts that illustrate how the entities in a system—whether they are people, programs, objects, functions, or. Use crow’s foot notations to illustrate the relationship between entities in a crow’s foot diagram. Introduced in the 1970s, the. Crow‘s foot notation builds on erds by. Here’s an example of the symbols. Crow's Foot Database Diagram.
From blogs.office.com
UML and Database diagrams in the new Visio Microsoft 365 Blog Crow's Foot Database Diagram Erds, also known as er models or crow’s foot diagrams, are flowcharts that illustrate how the entities in a system—whether they are people, programs, objects, functions, or. Introduced in the 1970s, the. Entity relationship diagrams are useful for visualizing conceptual database models. At its core, crow's foot notation is a visual language used in erds to depict the relationships between. Crow's Foot Database Diagram.
From www.conceptdraw.com
Creating Crow's Foot ER diagram ConceptDraw HelpDesk Crow's Foot Database Diagram Entities are connected by lines, and symbols at either end of the line describe the cardinality of. This is the style you’ll see the most on database star as it’s the one i’m most familiar with. Crow‘s foot notation builds on erds by. Use crow’s foot notations to illustrate the relationship between entities in a crow’s foot diagram. Erds, also. Crow's Foot Database Diagram.
From www.conceptdraw.com
Crow’s Foot Notation Solution Crow's Foot Database Diagram This is the style you’ll see the most on database star as it’s the one i’m most familiar with. Use crow’s foot notations to illustrate the relationship between entities in a crow’s foot diagram. Entities are connected by lines, and symbols at either end of the line describe the cardinality of. Entity relationship diagrams are useful for visualizing conceptual database. Crow's Foot Database Diagram.
From www.vrogue.co
Entity Relationship Diagram Erd Crow S Foot Notation vrogue.co Crow's Foot Database Diagram Use crow’s foot notations to illustrate the relationship between entities in a crow’s foot diagram. Entity relationship diagrams are useful for visualizing conceptual database models. This is the style you’ll see the most on database star as it’s the one i’m most familiar with. Entities are connected by lines, and symbols at either end of the line describe the cardinality. Crow's Foot Database Diagram.
From ermodelexample.com
How To Make A Crow's Foot Er Diagram Design Element Crows Crow's Foot Database Diagram Crow‘s foot notation builds on erds by. Erds, also known as er models or crow’s foot diagrams, are flowcharts that illustrate how the entities in a system—whether they are people, programs, objects, functions, or. Introduced in the 1970s, the. Use crow’s foot notations to illustrate the relationship between entities in a crow’s foot diagram. Entities are connected by lines, and. Crow's Foot Database Diagram.
From www.conceptdraw.com
Crow’s Foot Notation Solution Crow's Foot Database Diagram At its core, crow's foot notation is a visual language used in erds to depict the relationships between entities in a database. Crow‘s foot notation builds on erds by. Here’s an example of the symbols used with the crow’s foot notation style. This is the style you’ll see the most on database star as it’s the one i’m most familiar. Crow's Foot Database Diagram.
From www.chegg.com
Using Crow’s Foot notation and Visio, draw an Entity Crow's Foot Database Diagram Crow‘s foot notation builds on erds by. This is the style you’ll see the most on database star as it’s the one i’m most familiar with. Entities are connected by lines, and symbols at either end of the line describe the cardinality of. Erds, also known as er models or crow’s foot diagrams, are flowcharts that illustrate how the entities. Crow's Foot Database Diagram.
From stevestvahsfreakshow.blogspot.com
Crow Foot Er Diagram Notations Steve Crow's Foot Database Diagram Introduced in the 1970s, the. Crow‘s foot notation builds on erds by. Entity relationship diagrams are useful for visualizing conceptual database models. Use crow’s foot notations to illustrate the relationship between entities in a crow’s foot diagram. At its core, crow's foot notation is a visual language used in erds to depict the relationships between entities in a database. This. Crow's Foot Database Diagram.
From mungfali.com
Crow's Foot Notation Explained Crow's Foot Database Diagram This is the style you’ll see the most on database star as it’s the one i’m most familiar with. Erds, also known as er models or crow’s foot diagrams, are flowcharts that illustrate how the entities in a system—whether they are people, programs, objects, functions, or. Introduced in the 1970s, the. Crow‘s foot notation builds on erds by. At its. Crow's Foot Database Diagram.
From wiringall.com
Entity Relationship Diagram Crows Feet Crow's Foot Database Diagram Entity relationship diagrams are useful for visualizing conceptual database models. Erds, also known as er models or crow’s foot diagrams, are flowcharts that illustrate how the entities in a system—whether they are people, programs, objects, functions, or. Here’s an example of the symbols used with the crow’s foot notation style. At its core, crow's foot notation is a visual language. Crow's Foot Database Diagram.
From mungfali.com
Crow's Foot Notation Explained Crow's Foot Database Diagram This is the style you’ll see the most on database star as it’s the one i’m most familiar with. At its core, crow's foot notation is a visual language used in erds to depict the relationships between entities in a database. Introduced in the 1970s, the. Here’s an example of the symbols used with the crow’s foot notation style. Crow‘s. Crow's Foot Database Diagram.
From www.lucidchart.com
Database ER diagram (crow's foot) Lucidchart Crow's Foot Database Diagram Entities are connected by lines, and symbols at either end of the line describe the cardinality of. This is the style you’ll see the most on database star as it’s the one i’m most familiar with. Erds, also known as er models or crow’s foot diagrams, are flowcharts that illustrate how the entities in a system—whether they are people, programs,. Crow's Foot Database Diagram.
From ermodelexample.com
Entity Relationship Diagram Crows Foot Crow's Foot Database Diagram Here’s an example of the symbols used with the crow’s foot notation style. Entity relationship diagrams are useful for visualizing conceptual database models. Entities are connected by lines, and symbols at either end of the line describe the cardinality of. Erds, also known as er models or crow’s foot diagrams, are flowcharts that illustrate how the entities in a system—whether. Crow's Foot Database Diagram.
From ermodelexample.com
Crow's Foot Erd Examples Crow's Foot Database Diagram Entities are connected by lines, and symbols at either end of the line describe the cardinality of. This is the style you’ll see the most on database star as it’s the one i’m most familiar with. Introduced in the 1970s, the. Crow‘s foot notation builds on erds by. Here’s an example of the symbols used with the crow’s foot notation. Crow's Foot Database Diagram.